Boas colocações, obrigado. ![]()
Vou continuar estudando a possibilidade.
Boas colocações, obrigado. ![]()
Vou continuar estudando a possibilidade.
Muito bom o tópico, deu uma agitada aqui no fórum para quem investe no exterior.
Por enquanto, estou a 9 meses investindo via Avenue com uma valorização de 8,43% e levando em conta o câmbio, 13,68%.
Depois de escolhi os ETF’s, só aportei e segui a % estipulada na carteira. Sem stress, sem se preocupar com os balanços, preço, etc.
Chega de ficar preso no Brasil… bora voar com nossos investimentos 
PS.:
Se importa em revelar a sua carteira de ETFs?
É o que eu quero rsrs, estou “quebrando a cabeça” pra escolhes os ativos e depois só aportar no que a planilha indicar kk
Eu montei ano passado e não fiz a metade dos estudos que vocês fazem 
Já falei em algum momento aqui no fórum.
Minha prioridade eram etf’s que carregassem uma boa posição nas maiores stocks dos EUA (FAANG), que não possuíssem muitas holdings e que são “descorrelacionados” (apesar de estar muito exposto ao SP&500). Aí encontrei os etf’s setoriais da SPDR que caíram como uma luva.
Estou em XLC, XLK, XLRE, XLV, XLY e recentemente inclui XSD, estão divididos “igualmente” e vou aportando buscando manter essa % entre eles.
Cadu… procurei um pouco mais e tudo que achei foi no site da Bogleheads. Lá diz que, qualquer cotista ou empresa que tenha os etfs deles e cujo domicílio fiscal não tenha um acordo específico estão sujeitos aos 30% sobre dividendos… como não tem Brasil na lista, estou entendendo que o que o @lucasps falou acima esteja correto. O IVVB11 então estaria sujeito a tributação dos dividendos do IVV
https://www.bogleheads.org/wiki/Nonresident_alien_investors_and_Ireland_domiciled_ETFs
Achei meio vago, não sei se o IVVB se enquadraria nisso.
Vou mandar um email pra blackrock perguntando isso.
Se não se enquadrar, está ótimo… agora caso enquadre os BDRs parecem ser muito mais eficientes, já que ao menos nos dividendos você não é tributado duas vezes
Muito bacana a carteira.
Interessante o XLV, mais defensivo.
Vou analisar se cabe no meu portfólio. 
Você está certo, se não houvesse acordo de bitributação seria 30% na fonte + a alíquota progressiva aqui
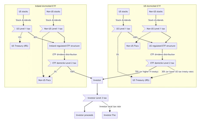
Na Irlanda existe acordo para dividendos, aí na fonte fica só 15%. O acordo do Brasil isenta ganho de capital nos EUA, mas não mexe nos dividendos, e eles tributam em 30% qualquer coisa direcionada a estrangeiros sem acordo, seja um brasileiro nos EUA ou um fundo que distribua ETF aqui. O que dá para fazer é a compensação de imposto pago, porque por acaso todas as alíquotas daqui são menores que 30%
Realmente esse filtro que fiz nas TOPs só serve pra ver como a aposta nelas foi vencedora.
Se for seguir nessa linha, tem muita chance mesmo de dar “caca”.
Principalmente por não capturar as mudanças que acontecem.
Obrigado por me “provocar”… ![]()
O que talvez faça seja completar a carteira de ETFs com algumas ações pontuais, ou aumentar “forçadamente” alguma que queira mais exposição.
Mas o problema no IVVB11 é que eu não consigo fazer essa compensação porque o dividendo é incorporado no valor da cota, e sobre ele ainda vai ser cobrado imposto de ganho de capital. Se for o caso, BDR é mais vantajoso.
Mas eu falei sobre ter ETF ou ações lá fora, que entendi ser o ponto da discussão
É uma das… tem umas 5 diferentes rolando… hehe…
A minha maior dúvida agora é se o IVVB11 é tributado lá fora quando recebe dividendos do IVV… tudo indica que sim…
Pra mim parece valer a pena ter os ativos lá fora direto até o limite dos 60k… quando passar disso ou vai para os ativos domiciliados em outro país ou compra BDR aqui mesmo.
Já vi o Otávio Paranhos falando a respeito de ETFs de acumulação (acho que são Irlandeses), nos quais os dividendos são reinvestidos no próprio ETF. Assumindo que brasileiros podem vender até R$ 35k com isenção de impostos sobre o ganho de capital, desta forma seria possível ficar “isento” de tributação nos dividendos se nunca vendermos mais de R$35k num mês.
Faz sentido esse raciocínio? Ou o ETF de acumulação paga impostos sobre dividendos na fonte por não distribuir ao cotistas?
O governo americano retém na fonte da seguinte maneira:
Se é um ETF americano distribuído nos EUA, não há tributação na fonte, e são as corretoras que recolhem. Aí depende do residente estar investindo em uma conta previdenciária, onde não paga IR sobre dividendos, ou numa conta comum, onde acredito que incide uma alíquota progressiva. Se for um estrangeiro, a corretora vai ver seu W8BEN e decidir o que fazer
Se é um ETF americano distribuído em outro país, há tributação na fonte de 30% antes de sair dos EUA, e aí tem que calcular o que acontece depois. No caso da Irlanda, existe um acordo de bitributação que muda esses 30% para 15%, então a tributação na fonte é menor, mas não vai ser zero, independente de haver acumulação
Lembrando que o dividend yield de um ETF normal lá vai ser uns 2-3%, então é uma diferença que só importa em um prazo bem longo
No caso dos irlandeses, a alíquota de imposto sobre dividendos é reduzida, de 15%. Caso você pegue um que distribua dividendos, vai ter que pagar o IR no Brasil, então a ideia dele é pegar um de acumulação, que vai reinvestindo… Assim você reduz a quantidade de imposto. E não tem imposto sobre a herança…
Como nem tudo são flores, as corretoras que investem na Europa costumam ter taxa de custódia, serem mais caras, e os etfs Irlandeses tem menos opções e custo um pouco mais alto… Tem que ver se o valor que você vai investir compensa a diferença de custódia e taxas.
Você foi mais rápido… ehehehe
Pra mim, a maior vantagem seria pra quem tem acima de 60K de dólares e está preocupado com a herança.
O risco que vejo é que a escolha depende da continuidade da isenção de vendas de até 35k por mês no Brasil e da não tributação de ganho de capital na Irlanda para estrangeiros…
É, tem isso também. Confesso que sou novo, e acho que essas legislações devem mudar ao longo de anos, e não sabemos como, então não levo muito em conta nas decisões
Comprei meus dois primeiros ETF de fora. Comecei com VT (posição neutra no mundo) e VIOV (small caps de valor nos USA)